2021年6月17日,最高人民法院、最高人民检察院联合下发《关于常见犯罪的量刑指导意见(试行)》(法发[2021]21号)。该指导意见于2021年7月1日开始实施,最高人民法院2017年3月9日《关于实施修订后的<关于常见犯罪的量刑指导意见>》(法发[2017]7号)同时废止。
2014年7月31日,最高人民法院发布《关于常见犯罪的量刑指导意见》。2017年3月9日,最高人民法院发布《关于实施修订后的<关于常见犯罪的量刑指导意见>的通知》(以下简称2017年《指导意见》)。2020年11月5日,最高人民法院在《更高水平推进量刑规范化工作》一文中提到“最高人民法院、最高人民检察院起草制定了《关于常见犯罪的量刑指导意见(试行)》”(以下简称2021年《指导意见》)。2021年《指导意见》旨在进一步规范量刑活动,落实宽严相济刑事政策和认罪认罚从宽制度,增强量刑的公开性,实现量刑公正。
律师对2021年《指导意见》亮点作以下几点梳理(修改前后比对详见下文对照表):
一、2017年《指导意见》由最高人民法院印发,2021年《指导意见》由最高法、最高检联合印发。这有助于量刑标准的统一,避免出现检察量刑建议和宣判刑冲突的问题。
二、在具体罪名量刑指导条文中大量删除“可以”的表述,增加了若干“应当”的表述。同时,2021年《指导意见》在具体罪名量刑意见条款中增加罚金刑和/或缓刑适用条款,加强罚金刑、缓刑的适用指导。有利于约束量刑的自由裁量权。
三、新增年满75周岁以上老年人又聋又哑的人或者盲人犯罪的量刑情节适用条款。 对于年满七十五周岁以上的老年人故意犯罪,综合情节,可以减少基准刑的40%以下;过失犯罪的,减少基准刑的20%-50%。对于又聋又哑的人或者盲人犯罪的,综合情节,可以减少基准刑的50%以下;情节较轻的,可以减少基准刑的50%以上或者依法免除处罚。这些规定有利于贯彻落实刑法和刑诉法对这类人群的保护。
四、列举15种具体罪名,增加了八种罪名的量刑指导意见。包括危险驾驶罪、非法吸收公众存款罪、集资诈骗罪、信用卡诈骗罪、合同诈骗罪、非法持有毒品罪、容留他人吸毒罪、引诱、容留、介绍卖淫罪。近两年来,危险驾驶罪已经成为发案率最高的刑事案件,网络犯罪也持续高发,相应的列举也反映了该些热点问题。
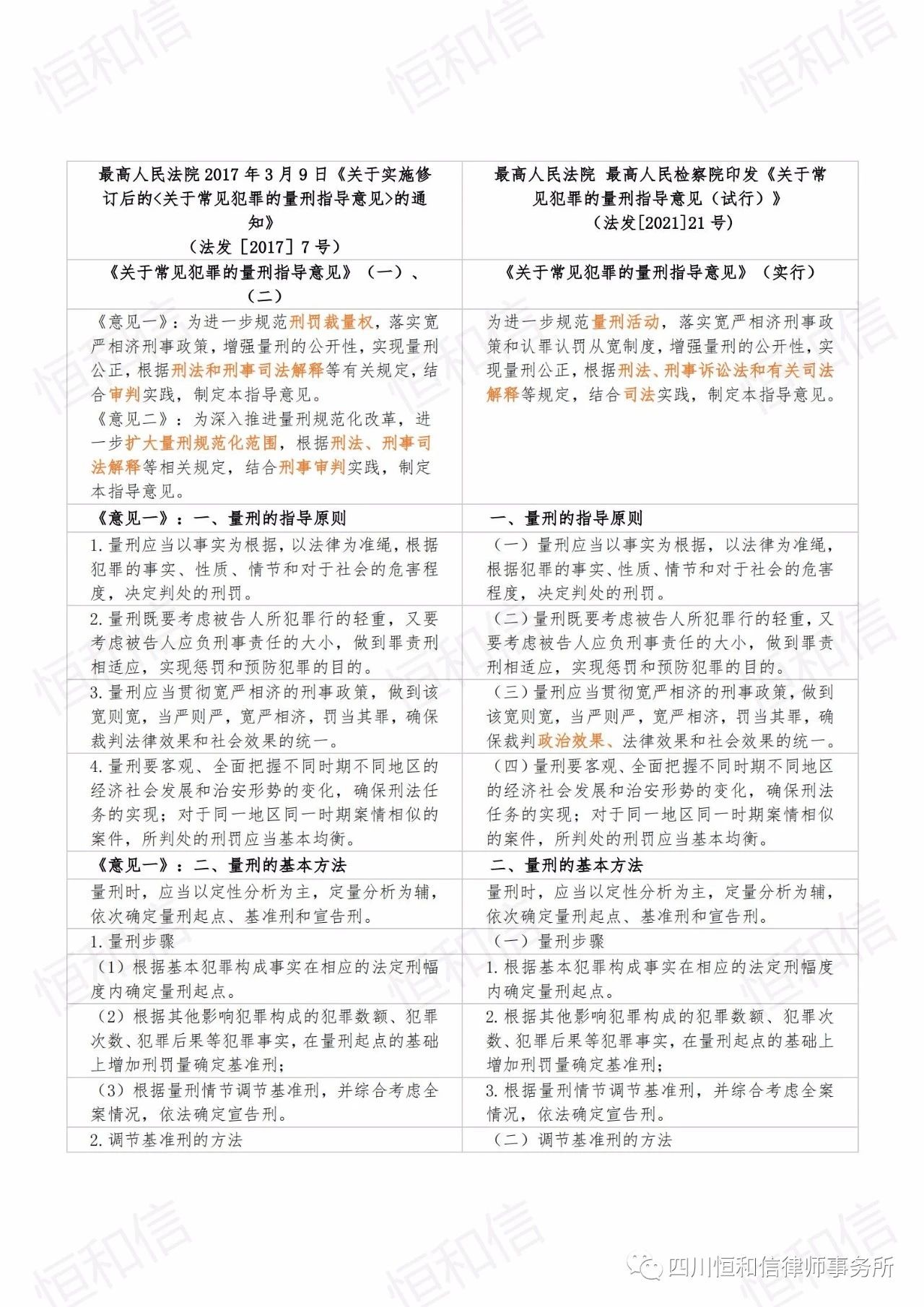
律师将2017年版与2021年版的量刑指导意见对照整理如下:

















