为了促进事务所专业建设,树立质量意识和精品意识,事务所举办了第一届优秀法律文书评选活动,全所律师积极响应,提交了多篇高质量法律文书,经事务所学术顾问委员会公正评选,评出一等奖一名、二等奖三名、三等奖三名,达到了以评促学、相互借鉴、相互促进的目的。
今日推送三等奖获奖文书——达珍律师《成都市XX发展有限责任公司2019年非公开发行项目收益专项公司债券之法律意见书》。
【案情简介】
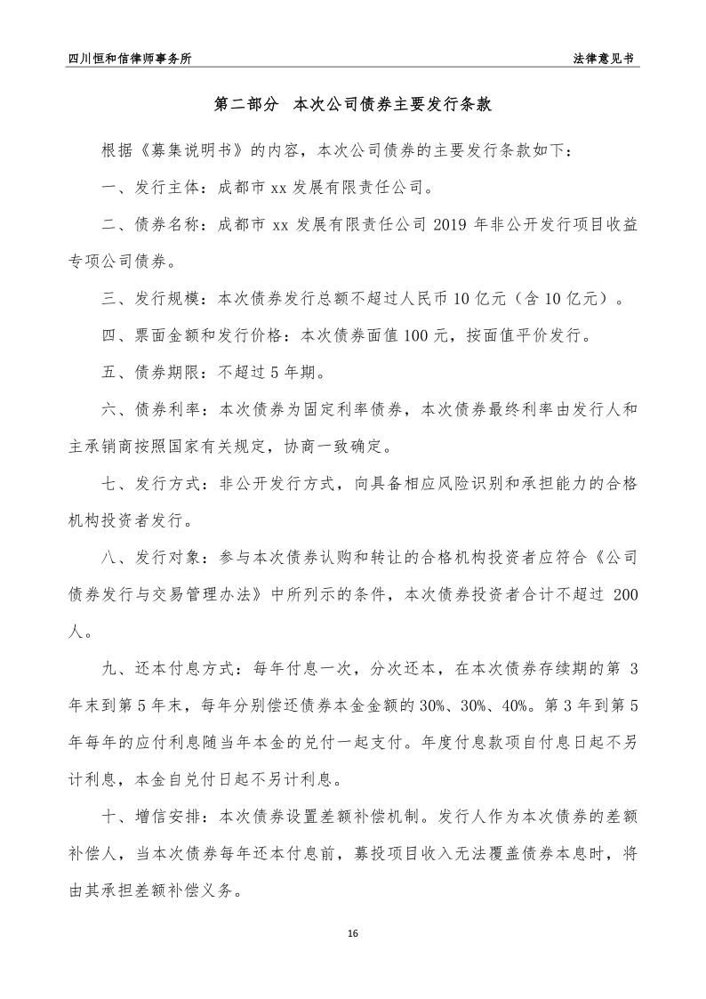
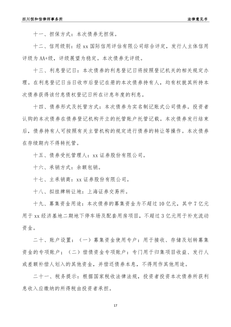
成都市XX发展有限责任公司2019年非公开发行项目收益专项公司债券发行规模为10亿元,律师服务内容包括:制定查验计划,开展法律尽职调查;参与协调沟通工作,提供专业的法律咨询;起草、审查、修改与债券发行有关的法律文件;出具专业《法律意见书》;根据监管要求进行法律问题的反馈回复;根据项目需求,提供个性化服务(如:律师鉴证服务)。
在众多的债券发行项目中,本次项目是反馈次数最少的项目之一,上海证券交易所仅要求反馈了一次,发行人便取得了《接受注册通知书》,并一次性成功融资10亿元。
▼
成都市XX发展有限责任公司
2019年非公开发行项目收益专项公司债券之法律意见书





























