本刊由恒和信证券与基金法律部律师整理编辑,聚焦行业前沿,梳理相关法律法规,以期为读者提供有益参考。
本期内容:
■ 证券板块
〣重点新规速递
〣典型违法案例通报情况
■ 基金板块
〣新规速递、政策解读、实务指引
〣私募基金争议解决典型案例
〣私募基金热点问题探析
本期编辑:
达珍律师
四川恒和信律师事务所联席合伙人
付璟玉律师
四川恒和信律师事务所专职律师
长按二维码获取电子阅览版
证券板块
典型违法案例发布情况
2022年9月9日,最高人民检察院联合最高人民法院、公安部、中国证监会发布五宗证券犯罪典型案例。此次典型案例的发布,既是证监会贯彻落实中办、国办联合印发的《关于依法从严打击证券违法活动的意见》,依法严厉查处证券犯罪案件,向市场明确传递零容忍信号的重要举措,也是向市场揭示证券违法犯罪手段,普及证券法律法规知识,加强投资者教育与保护的重要方式。
这批典型案例具有以下特点:
一是亮明“零容忍”惩治证券犯罪的决心态度。综合运用行政处罚、市场禁入、刑事制裁、民事赔偿法律手段,以执法司法实际行动加大资本市场违法成本。依法严厉打击“关键少数”,亦不放过在犯罪中起较大作用的一般财务人员。
二是突出保障资本市场深化改革中心工作。典型案例辐射证券违法犯罪高发领域与重点环节,覆盖上市公司实控人、重大资产重组交易对手方、公私募基金从业人员、内幕信息知情人等多元化主体。
三是彰显证券行政执法与刑事司法打击合力。案件的成功突破,既取决于行政执法人员的专业判断、小心求证、细致工作,也得益于公安司法机关的执法手段措施与准确适用法律。
四是兼顾释法说理与引导宣传的社会效果。典型案例在发挥正向聚焦、强化警示作用的同时,将为市场主体的行为后果提供稳定的预期管理,有助于增强法治保护意识。
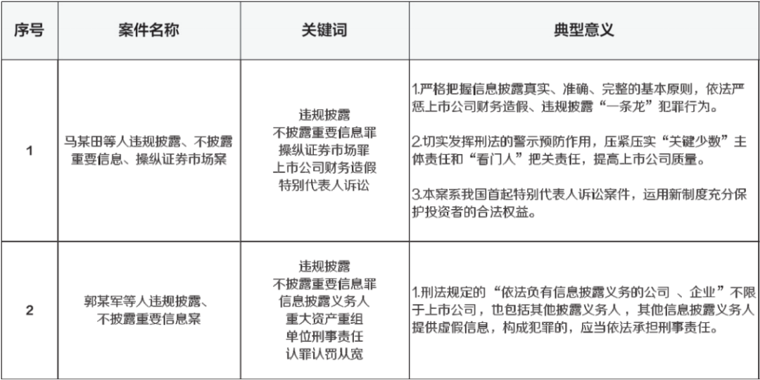
典型案例情况梳理如下:资料来源:证监会

基金板块
《私募基金备案案例公示》(2022年第2期 总第3期)
为引导私募基金管理人合规运营,中基协于2022年9月16日发布了2022年第2期不符合备案要求的案例。
案例一:投资者不具备实缴出资能力
◆ 案例情况
私募股权基金管理人A提交私募股权基金B备案申请,其投资者为3只集合资金信托计划,均为认缴上亿元规模、实缴仅100万情形。经核实,3只集合资金信托计划均于近期设立且未募集完毕,信托计划账户内仅实缴100万资金,不具备后续实缴出资能力,拟待私募股权基金B备案通过后,继续对外分批募集。
◆ 案例分析
私募基金投资者对私募基金的认缴金额应与其实际出资能力相匹配,投资者认缴金额与实缴金额差异较大的,关注其是否具备后续实缴出资能力。上述案例中,拟备案私募股权基金投资者为集合资金信托计划,提交备案时并未募集完毕,不具备实缴出资能力,计划待私募基金备案通过后再继续募集资金。此类行为涉嫌“先备后募”,协会已退回要求私募基金管理人进行整改,其投资者信托计划应募集完毕并具备实缴出资能力后再提交私募基金备案申请。
案例二:“借道”私募基金进行监管套利
◆ 案例情况
私募证券基金管理人A提交私募证券基金B备案申请,私募证券基金B由证券公司C代销,拟百分之百投向证券公司C作为交易对手方的雪球结构收益凭证。根据基金合同约定,私募证券基金管理人A仅收取0.15%管理费,不收取业绩报酬。根据监管要求,目前已经严格限制资产管理计划投资雪球结构产品比例,个人投资者亦无法直接购买场外衍生品,故证券公司C“借道”私募基金进行投资。
◆ 案例分析
根据《私募投资基金备案须知》第三条规定,私募基金管理人应当按照诚实信用、勤勉尽责原则切实履行受托管理职责,不得将应当履行的受托责任转委托,亦不得从事通道业务。上述案例中,通过资产管理计划无法实现百分之百投资雪球结构产品,故证券公司C“借道”私募基金进行投资,私募证券基金B资金募集及投资标的主要由证券公司C主导确定,私募基金管理人A仅象征性收取管理费,不进行主动投资管理,具有明显的通道业务特征,属于监管套利行为。为实现监管套利目的,开展通道类业务,与私募基金管理人应开展主动投资管理要求相违背,协会已对上述私募基金不予备案。
案例三:与“黑中介”联合开展违规业务
◆ 情形一:违规委托“黑中介”代发“保壳”基金
为满足登记后限期备案首只私募基金要求,私募基金管理人A全权委托中介机构“祺瑞府”提供首只私募基金B备案“保壳”服务。根据双方签署的咨询服务合同,服务过程中由“祺瑞府”以私募基金管理人A的名义募集、运作、管理首只私募基金,并使用私募基金管理人A提供的账号和密码提交私募基金备案申请。
◆案例分析
根据《私募投资基金备案须知》第三条规定,私募基金管理人应当按照诚实信用、勤勉尽责原则切实履行受托管理职责,不得将应当履行的受托责任转委托;根据《私募投资基金备案须知》第十条规定,私募基金管理人应当在募集完毕后申请私募基金备案,并签署备案承诺函承诺已完成募集。上述案例中,首先,中介机构“祺瑞府”以私募基金管理人A名义募集、管理私募基金,实际掌控私募基金运作全流程,私募基金管理人A违规将应当履行的受托责任转让他人;其次,为便利中介机构代发“保壳”私募基金业务,私募基金管理人A将其协会资产管理业务综合报送平台系统的账号和密码全权委托给中介机构,由第三方履行信息报送义务,未勤勉尽责;最后,为避免长期不展业被注销私募基金管理人身份,私募基金管理人联合中介机构,未募集真实投资者资金即提交备案,虚假展业。综上,私募基金管理人A“保壳”行为性质较为恶劣,已严重违反《私募投资基金备案须知》要求。因此,协会已对其采取自律措施,暂停备案业务,并将其违规线索移送监管机构。
◆ 情形二:利用“黑中介”虚假出资“占坑”
私募基金管理人A提交私募基金B备案申请,私募基金B只有一个机构投资者C,投资者C大额认缴、小额实缴,且其股东为“祺瑞府”关联方机构。私募基金管理人A拟待私募基金备案通过后,将机构投资者C认缴份额转让给真实投资者,以节省私募基金募集时间。
◆ 案例分析
根据《私募投资基金备案须知》第七条规定,投资者应为自己购买私募投资基金。上述案例中,私募基金管理人为节省募集时间,利用中介机构“祺瑞府”关联方虚假出资认购,通过备案后,再将其认缴份额转让给真实投资者,违反《私募投资基金备案须知》要求。经排查,协会发现“祺瑞府”多次利用其关联方机构为不同私募基金管理人虚假出资备案“占坑”,严重扰乱备案秩序。协会已对涉及的私募基金管理人采取自律措施,并将相关违规线索移送监管机构。后续,协会将从严打击私募基金虚假出资认购行为,对于疑似虚假出资的私募基金,按照《私募投资基金备案关注要点》要求私募基金管理人出具投资者出资能力证明。