近期,甘肃天水麦积区某幼儿园多名幼儿血铅异常事件再次牵动社会对食品安全的高度关注。目前,联合调查组公布了当地幼儿血铅异常事件的调查结果,当地公安机关已经以涉嫌生产有毒、有害食品罪将涉案人员刑拘。
食品安全关乎经济社会发展,更关乎千家万户。据公安部报道,2024年全年共破获食品安全犯罪案件1.2万起,公安机关将继续聚焦广大群众对食品安全的关切,加强对生产、销售有毒、有害等食品安全犯罪的打击,守护群众“舌尖上的安全”。本文对生产、销售有毒、有害食品罪的刑法规定、立案标准、量刑标准等进行了梳理,结合团队办案经历、相关司法解释、权威典型案例等,总结出二十三个刑事实务认定要点,为刑事辩护及食品生产、销售企业合规治理提供智识支持。
一、刑法规定
《刑法》
第一百四十四条【生产、销售有毒、有害食品罪】在生产、销售的食品中掺入有毒、有害的非食品原料的,或者销售明知掺有有毒、有害的非食品原料的食品的,处五年以下有期徒刑,并处罚金;对人体健康造成严重危害或者有其他严重情节的,处五年以上十年以下有期徒刑,并处罚金;致人死亡或者有其他特别严重情节的,依照本法第一百四十一条的规定处罚。
二、刑事立案标准
在生产、销售的食品中掺入有毒、有害的非食品原料的,或者销售明知掺有有毒、有害的非食品原料的食品的,应予立案追诉。
在食品加工、销售、运输、贮存等过程中,掺入有毒、有害的非食品原料,或者使用有毒、有害的非食品原料加工食品的,应予立案追诉。
在食用农产品种植、养殖、销售、运输、贮存等过程中,使用禁用农药、兽药等禁用物质或者其他有毒、有害物质的,应予立案追诉。
在保健食品或者其他食品中非法添加国家禁用药物等有毒、有害物质的,应予立案追诉。
下列物质应当认定为本条规定的“有毒、有害的非食品原料”:
(1)法律、法规禁止在食品生产经营活动中添加、使用的物质;
(2)国务院有关部门公布的《食品中可能违法添加的非食用物质名单》《保健食品中可能非法添加的物质名单》中所列物质;
(3)国务院有关部门公告禁止使用的农药、兽药以及其他有毒、有害物质;
(4)其他危害人体健康的物质。
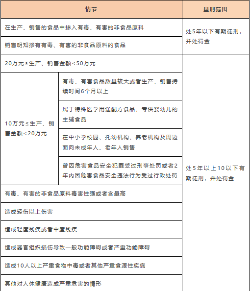
三、量刑标准


四、竞业禁止的规定
因食品安全犯罪被判处有期徒刑以上刑罚的,终身不得从事食品生产经营管理工作,也不得担任食品生产经营企业食品安全管理人员。
对于食品安全犯罪被判处其他刑罚的,可以禁止其自刑罚执行完毕之日或者假释之日起从事食品行业,期限为3~5年。
法律依据:《食品安全法》第一百三十五条第二款规定、《刑法》第三十七条之一
五、罚金标准
一般应当依法判处生产、销售金额二倍以上的罚金。共同犯罪的,对各共同犯罪人合计判处的罚金一般应当在生产、销售金额的二倍以上。
六、认定要点
1.什么是主观故意?
故意在食品中掺入有毒、有害的非食品原料或者销售明知是掺有有毒、有害的非食品原料的食品的行为。
2.如何认定明知?
(1)生产者的主观明知
■ 对于从生产现场查获有毒、有害的非食品原料,行为人不能作出合理解释的,可以认定行为人具有掺入行为或者对掺入行为明知。
■ 对于未能查获生产现场而仅在销售领域查获了成品的,则需要从以下几个方面考虑生产者是否具有掺入行为或对掺入是否明知:一是行为人的从业经历和背景;二是行为人在生产各个环节中的作用,是否具备掺入的客观条件和主观动机;三是生产流程是否规范。
(2)销售者的主观明知
综合行为人的认知能力、食品质量、进货或者销售的渠道及价格等主、客观因素进行认定。具有下列情形之一的,可以认定为本罪规定的“明知”,但存在相反证据并经查证属实的除外:
■ 长期从事相关食品、食用农产品生产、种植、养殖、销售、运输、贮存行业,不依法履行保障食品安全义务的。
■ 没有合法有效的购货凭证,且不能提供或者拒不提供销售的相关食品来源的。
■ 以明显低于市场价格进货或者销售且无合理原因的。
■ 在有关部门发出禁令或者食品安全预警的情况下继续销售的。
■ 因实施危害食品安全行为受过行政处罚或者刑事处罚,又实施同种行为的。
■ 其他足以认定行为人明知的情形。
【荆某生产、销售有毒、有害食品案,入库编号:2023-02-1-072-002】
3.什么是有毒、有害的非食品原料?
是指对人体具有生理毒性,食用后会引起不良反应,损害机体健康的不能食用的原料。如制酒时加入工业酒精、在饮料中加入国家严禁使用的非食用色素等。如果掺入的是食品原料,由于污染、腐败变质而具有了毒害性,不构成本罪。
4.有毒、有害的非食品原料的种类
(1)因危害人体健康,被法律、法规禁止在食品生产经营活动中添加、使用的物质。
(2)因危害人体健康,被国务院有关部门列入《食品中可能违法添加的非食用物质名单》《保健食品中可能非法添加的物质名单》和国务院有关部门公告的禁用农药、《食品动物中禁止使用的药品及其他化合物清单》等名单上的物质。
(3)其他有毒、有害的物质。行为人在食品生产经营中添加的虽然不是国务院有关部门公布的《食品中可能违法添加的非食用物质名单》和《保健食品中可能非法添加的物质名单》中的物质,但如果该物质与上述名单中所列物质具有同等属性,并且根据检验报告和专家意见等相关材料能够确定该物质对人体具有同等危害的,应当认定为“有毒、有害的非食品原料”。【北京某生物技术开发有限公司、习某某等生产、销售有毒、有害食品案,最高人民法院指导案例第70号】
5.有毒、有害的非食品原料的认定方法
对于有毒、有害非食品原料的认定,大致分为直接认定和综合性认定。
(1)直接认定:参照法律、法规禁止添加、使用或国务院有关部门列入《食品中可能违法添加的非食用物质名单》《保健食品中可能非法添加的物质名单》《食品动物中禁止使用的药品及其他化合物清单》等名单上的物质等,不必须以毒害性鉴定意见、检验报告为前提。
(2)综合认定:一些新型的混合型有毒、有害物质,尚未有专门性文件确定其定性。“有毒、有害的非食品原料”等专门性问题难以确定,司法机关可以依据鉴定意见、检验报告、地市级以上相关行政主管部门组织出具的书面意见,结合其他证据作出认定。必要时,专门性问题由省级以上相关行政主管部门组织出具书面意见。实践中,司法机关还应结合非食品原料的性质、含量、毒害属性、质量标准等因素综合予以考虑。【纪某某生产、销售有毒、有害食品案,刑事审判参考第1540号】
(3)需要注意的是,不能不加区别地将国务院有关部门禁用公告的物质一律认定为有毒、有害的非食品原料。禁用公告中有的是禁止在部分食品中使用,如硫酸铝钾、硫酸铝铵禁止在小麦粉及其制品(除油炸面制品、面糊、裹粉、煎炸粉外)生产中使用;有的是禁止部分主体使用,如亚硝酸盐(亚硝酸钠、亚硝酸钾)禁止餐饮服务提供者使用。无论是对象超范围还是主体超范围滥用,都不能改变硫酸铝钾、硫酸铝铵和亚硝酸钠、亚硝酸钾属于食品添加剂的性质。换言之,硫酸铝钾、硫酸铝铵和亚硝酸钠、亚硝酸钾属于食品添加剂的性质,并不因使用对象和使用主体的不同而改变。因此,要避免将食品添加剂认定为有毒、有害的非食品原料,进而混淆生产、销售不符合安全标准的食品罪与生产、销售有毒、有害食品罪的认定。【朱某生产、销售不符合安全标准食品案,刑事审判参考第1535号】
6.共同犯罪的认定
(1)提供资金、贷款、账号、发票、证明、许可证件的;
(2)提供生产、经营场所或者运输、贮存、保管、邮寄、销售渠道等便利条件的;
(3)提供生产技术或者食品原料、食品添加剂、食品相关产品或者有毒、有害的非食品原料的;
(4)提供广告宣传的;
(5)提供其他帮助行为的。
7.未交付货物及退还货款的销售数额认定?
应当认定为销售数额且系犯罪既遂,因为销售有毒、有害食品的实行行为是销售,销售包括收付款和收发货环节,只要完成其中一项即可认定为完成了销售行为。销售金额指的是生产者、销售者出售伪劣产品后所得和应得的全部违法收入,因此,已收钱未发货的金额应当认定为销售金额。【杨某某销售有毒、有害食品案,刑事审判参考第1538号】
8.与生产、销售不符合安全标准的食品罪的区别
生产、销售不符合安全标准的食品罪:在食品中掺入的原料也可能有毒、有害,但其本身是食品原料,其毒害性是由于食品原料被污染或者腐败变质所引起。
生产、销售有毒、有害食品罪:在生产、销售的食品中掺入的是有毒、有害的非食品原料。
关键在于行为人往食品中掺入的是否属于“有毒、有害的非食品原料”,只有行为人往食品中掺入的是有毒、有害的非食品原料,才可以构成生产、销售有毒、有害食品罪。【田某某生产、销售有毒、有害食品案,入库编号:2023-05-1-071-001】
9.与故意投放危险物质罪的区别
投放危险物质罪:目的是造成不特定多数人的死亡或伤亡。
生产、销售有毒、有害食品罪:目的是获取非法利润,行为人对在食品中掺入有毒、有害非食品原料的行为虽然是明知的,但并不追求致人伤亡的危害结果的发生。
10.与过失投放危险物质罪的区别
过失投放危险物质罪:不是故意在食品中掺入有毒害性的非食品原料,而是行为人疏忽大意或者过于自信造成的。
生产、销售有毒、有害食品罪:是行为人故意在食品中掺入有毒害性的非食品原料。
11.与行贿罪数罪并罚
实施生产、销售有毒、有害食品犯罪,为逃避査处向负有食品安全监管职责的国家工作人员行贿的,应当以生产、销售有毒、有害食品罪和行贿罪数罪并罚。【胡某等人生产、销售有毒、有害食品案,入库编号:2025-18-1-072-001】
12.单位犯罪的处理
单位实施本罪的,对单位判处罚金,并对直接负责的主管人员和其他直接责任人员,依照前述规定的定罪量刑标准处罚。
13.瘦肉精的认定
明知盐酸克伦特罗(俗称“瘦肉精”)是国家禁止在饲料和动物饮用水中使用的药品,而用以养殖供人食用的动物并出售的,应当认定为生产、销售有毒、有害食品罪。明知盐酸克伦特罗是国家禁止在饲料和动物饮用水中使用的药品,而买卖和代买盐酸克伦特罗片,供他人用以养殖供人食用的动物的,应当认定为生产、销售有毒、有害食品罪的共犯。【孙某某等人生产、销售有毒、有害食品案,最高人民检察院指导案例第14号】
14.地沟油的认定
(1)明知对方是食用油经销者,仍将用餐厨废弃油(俗称“地沟油”)加工而成的劣质油脂销售给对方,导致劣质油脂流入食用油市场供人食用的,构成生产、销售有毒、有害食品罪。【柳某某等人生产、销售有毒、有害食品,生产、销售伪劣产品案,最高人民检察院指导案例第12号】
(2)含有大量淋巴的花油、含有伤肉的膘肉碎及“肚下塌”等相对于食品公司来说,在市场上销售无人购买,即已不具备应有的食用价值,属肉制品加工废弃物无疑。不能因被告人可用其来炼制劣质猪油而否认其肉制品加工废弃物的性质。利用含有淋巴的花油、含有伤肉的膘肉碎、“肚下塌”等猪肉加工废弃物生产、加工“食用油”,应当作为“地沟油”犯罪追究其刑事责任。利用含有明令禁止使用的有毒、有害非食品原料的猪肉加工废弃物生产、加工食用油,对涉案食用油无须由鉴定机构出具鉴定意见,即便检测报告有关理化指标合格,也可以生产、销售有毒、有害食品罪追究其刑事责任。【张某某等生产、销售有毒、有害食品案,刑事审判参考第1002号】
(3)在案证据能够证明被告人使用各类肉及肉制品加工废弃物等非食品原料生产、加工“食用油”,对人体健康明显具有损害的,司法机关可以直接认定为“有毒、有害的非食品原料”。【沈某某等生产、销售有毒、有害食品案,入库编号:2023-02-1-072-010】
15.口水油性质与金额认定
(1)口水油是否属于有毒、有害食品
“口水油”属于国家卫生主管机关明令禁止使用的非食用物质,属于刑法概念中的有毒、有害的非食品原料,使用“口水油”这一非食品原料加工食品并用于出售,构成生产、销售有毒、有害食品罪。【吴某、何某某生产、销售有毒、有害食品案,刑事审判参考第1528号;邓某某、符某某生产、销售有毒、有害食品案,刑事审判参考第1335号】
(2)销售金额如何认定
将餐厨垃圾熬制成“老油”,并按一定比例与新油混合勾兑后给顾客食用。虽然锅底除使用“老油”外,还掺入一部分合格的底料,但使用“老油”后的“红汤锅”“鸳鸯锅”锅底是一个整体,锅底的销售金额均应计入犯罪金额,不应再按比例折算犯罪金额。【李某某生产、销售有毒、有害食品案,入库编号:2024-02-1-072-004】
16.肾上腺素、阿托品的认定
肾上腺素、阿托品不能被认定为“有毒、有害的非食品原料”。司法实践中,应避免将仅在部分环节被禁止使用的兽药认定为“有毒、有害的非食品原料”。在屠宰环节给畜禽注入养殖环节允许使用的兽药,实质上属于“超范围滥用兽药”,该兽药并不因在屠宰环节被禁止使用而被认定为“有毒、有害的非食品原料”,从而造成“超范围滥用兽药”与“使用食品动物中禁止使用的药品及其他化合物等有毒、有害的非食品原料”的混淆。【赵某军生产、销售伪劣产品案,刑事审判参考第1532号】
17.捆绑搭赠有毒、有害食品行为的定性及销售金额的认定
将有毒、有害食品作为赠品交付消费者的,综合考虑主产品和赠品的价值以及消费者购买产品的目的,能够认定以赠品为名行销售之实的,应当认定为销售有毒、有害食品罪,主产品的价值在计算销售金额时作为犯罪成本,不宜进行扣除。【吴某凤等人销售有毒、有害食品案,入库编号:2023-02-1-072-004】
18.将化工原料更换商标后冒充食品原料销售给食品生产企业行为的认定
行为人明知是有毒、有害化工原料,不能用于食用,仍将化工原料更换商标后冒充食品原料,销售给下游食品生产厂家的,应当依法以生产、销售有毒、有害食品罪追究刑事责任。【李某某等生产、销售有毒、有害食品罪,入库编号:2024-03-1-072-002】
19.食品中掺入工业用甲醛的认定
工业用甲醛因危害人体健康,被列入国务院有关部门发布的《食品中可能违法添加的非食用物质名单》,行为人在生产、销售的食品中掺入工业用甲醛或者销售明知掺有工业用甲醛的食品的,应以生产、销售有毒、有害食品罪定罪处罚。【孙某某生产、销售有毒、有害食品罪,入库编号:2024-02-1-072-006】
20.添加工业燃料的认定
行为人在生产、销售的食品中掺入含有碱性橙Ⅱ等成分的工业染料,或者销售明知掺有碱性橙Ⅱ等成分的食品的,应当以生产、销售有毒、有害食品罪定罪处罚。【陈某某生产、销售有毒、有害食品罪,入库编号:2024-02-1-072-005】
21.豆芽中添加恩诺沙星兽药行为的认定
对于豆芽是属于食用农产品还是加工食品,目前在国家层面尚无统一认定。无论是将豆芽认定为食用农产品,还是加工食品,在豆芽生产过程中添加兽药恩诺沙星的行为,都属于掺入“有毒、有害的非食品原料”,应以生产、销售有毒、有害食品罪定罪处罚。【周某某生产、销售有毒、有害食品罪,入库编号:2023-02-1-072-016】
22.有毒、有害洗涤剂、消毒剂的认定
在食品生产过程中,使用不符合标准的洗涤剂、消毒剂清洗设备、消毒杀菌,造成食品被污染,导致生产食品掺入有毒、有害的非食品原料,符合刑法第一百四十四条规定的,以生产、销售有毒、有害食品罪定罪处罚。【张某某生产、销售有毒、有害食品罪,入库编号:2024-02-1-072-007】
23.使用琥珀胆碱捕杀狗并加工、销售供人食用行为的定性
(1)使用琥珀胆碱等药品或有毒化学品捕杀狗,再进行加工、销售用于食用的,属于生产、销售掺入有毒、有害非食品原料的食品的行为,应当以生产、销售有毒、有害食品罪论处。
(2)对于已销售的部分食品因已被消费者食用,无法进行毒物成分鉴定的,亦可以根据被告人供述,结合扣押食品抽检情况,判定已销售的食品是否属于掺入有毒、有害非食品原料的食品。
【田某某生产、销售有毒、有害食品罪,入库编号:2024-02-1-072-002】

四川恒和信律师事务所合伙人,中共党员,诉讼法学硕士,成都市律师协会刑事诉讼专业委员会委员,中国大学生反诈维权律师团理事,四川师范大学少年司法研究与服务中心特邀研究员。在CSSCI核心期刊、国家重点学术期刊发表论文多篇,参与出版国内首部教育行业大数据分析专著《教育行业刑事法律风险与防范——基于裁判文书的数据分析》。
■ 曾利娟律师执业以来专注刑事领域法律服务,工作勤恳负责、严谨细致、精于写作和办案沟通,擅长精细化审查分析证据,从法律大数据角度研究案件、发现辩点、寻求突破。在教育行业、场外配资、公司企业及高管风险防范、政府公职人员职务犯罪风险防范等领域有着深入的研究和丰富的办案经验,主办多起公安部督办案件、经济犯罪案件、职务犯罪案件、毒品犯罪案件、知识产权犯罪案件等,取得了取保候审、不予批准逮捕、羁押必要性审查后变更强制措施、不起诉、重罪变更轻罪、数罪变一罪、缓刑等良好效果。——用专业温暖的辩护,助力走过人生低谷。曾利娟律师在案件中高度负责的办案态度和敬业精神均获得了当事人、家属及同行的赞誉。

■ 四川恒和信律师事务所律师助理,中共党员,诉讼法学硕士,获得证券从业资格,参与办理刑事案件三十余起,主持或参与研究课题/项目多项 ,发表学术论文三篇,参与翻译法学经典著作《刑事对抗制的起源》(约翰·朗本著,王景龙译)。