咨询热线:028-87534001
CN EN

咨询热线

028-87534001
在线留言

恒和信·每周刑务观察208期|统一法律适用,最高法首次发布道路交通安全刑事专题指导性案例5件

发布日期:2026-03-02

典型案例 

01.统一法律适用,最高法首次发布道路交通安全刑事专题指导性案例5件

02.重拳惩诈,护民安财,人民法院依法惩治电信网络诈骗等侵犯财产犯罪典型案例5件

典型案例一

统一法律适用,最高法首次发布道路交通安全刑事专题指导性案例5件

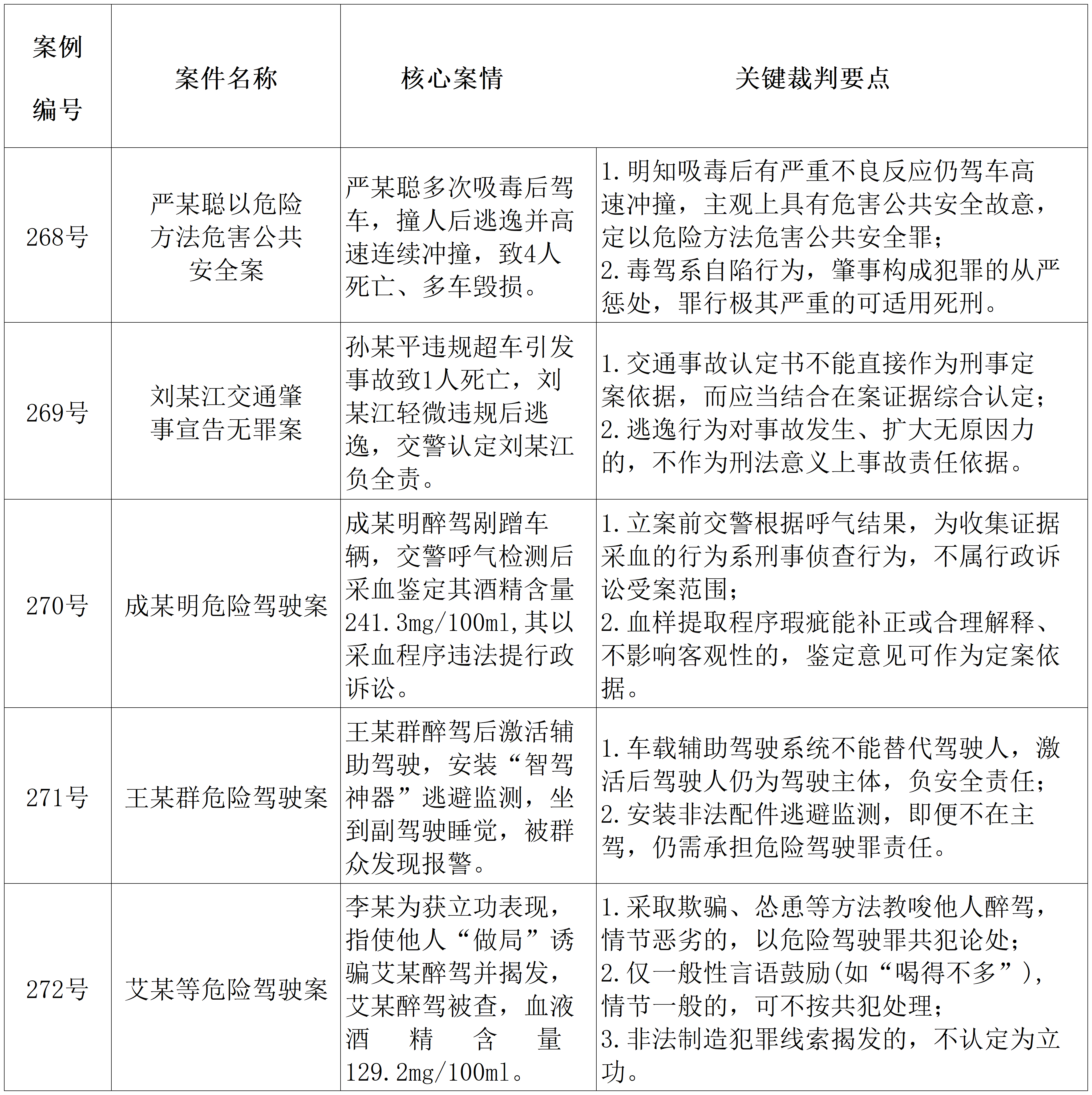
2026年2月13日,最高人民法院发布第48批指导性案例(268-272号),这是首次发布道路交通安全刑事专题指导性案例。此次发布直面交通刑事审判中的传统难题和新业态新问题,统一裁判规则,既为司法办案提供权威参考,也为所有人的出行安全划清法律红线。

一、发布背景与核心意义

近年来全国道路交通安全形势平稳,2025年受理交通肇事犯罪一审案件4.3万余件,同比分别下降超3%;受理危险驾驶犯罪一审案件23万余件,同比下降近16%。但司法实践中仍有诸多法律适用争议:比如事故认定书能否直接作为刑事定案依据、醉驾开辅助驾驶是否算犯罪等。

本次5个案例涵盖以危险方法危害公共安全罪、交通肇事罪、危险驾驶罪三类罪名,明确了毒驾、醉驾、辅助驾驶责任认定等关键规则,既是司法办案的“标尺”,也是全民出行的“警示钟”。

二、5大指导性案例全梳理

 208期表格_Sheet1.png 

三、亮点解读:解决6大司法争议

本次发布的案例直面司法实践中的痛点,对6个关键问题明确裁判规则:

(一)毒驾肇事怎么定?——故意冲撞就是危害公共安全

吸毒后驾车的主观恶性远大于醉驾,若明知吸毒后会产生幻觉仍驾车,且有高速冲撞、连续肇事等行为,直接定以危险方法危害公共安全罪,而非交通肇事罪,罪行极其严重的可判死刑。

(二)事故认定书怎么用?——刑事审判需实质审查

交警的事故认定书是重要证据,但不能直接等同于刑事责任认定。人民法院应当结合交通事故认定书对事故原因的分析和其他相关证据,审查造成事故的不同原因以及相关原因的作用大小,按照刑法上的因果关系具体认定当事人的刑事责任。

(三)醉驾采血算行政还是刑事行为?——看目的,为固定证据而收集就是刑事侦查

立案前采血并非一律是行政强制措施,若交警已通过呼气检测发现醉驾嫌疑,为收集固定证据采血的,就是刑事侦查行为,当事人不能通过提起行政诉讼来否定血检结果。

(四)辅助驾驶的责任谁担?——驾驶人永远是第一责任人

辅助驾驶不能脱离驾驶人监管,即便激活系统,驾驶人仍需手握方向盘、随时接管。安装“智驾神器”脱手驾驶、醉驾开智驾,驾驶主体均应承担相应法律责任。

(五)醉驾共犯怎么定?——区分“恶意教唆”和“一般性鼓励”

并非所有劝酒、鼓励开车的行为都算共犯,只有故意欺骗、积极怂恿(如诱骗饮酒、谎称无交警),情节恶劣的,才按危险驾驶罪共犯处理;仅以“不会被查处”、“喝得不多”、“查不出来”等言语对醉酒危险驾驶者进行鼓励,情节一般的,可不作为危险驾驶罪的共犯论处。

相关链接:最高人民法院首次发布道路交通安全刑事专题指导性案例

典型案例二

重拳惩诈,护民安财,人民法院依法惩治电信网络诈骗等侵犯财产犯罪典型案例5件

2026年2月26日,最高人民法院发布五检惩治电信网络诈骗等侵犯财产犯罪典型案例。

一、四大关键词,看反诈司法新动向

关键词一:严字当头

对跨境电诈犯罪集团首要分子、骨干成员坚决从严打击。如备受关注的缅北“四大家族”犯罪集团案,39人被判处无期徒刑以上刑罚,其中16人被判处死刑立即执行。

关键词二:追赃挽损

将追赃挽损作为重要任务。不仅严惩犯罪,更鼓励退赃退赔。此次案例中,有“两卡”人员主动补偿被害人损失,法院依法对其从宽处理,最大限度为群众挽回损失。

关键词三:全链打击

全链条打击黑灰产。从提供“两卡”的帮信罪,到利用二手奢侈品交易“洗白”资金的掩隐罪,斩断为电诈“输血供粮”的所有环节。

关键词四:惩防并举

惩防并举,预防为本。法院通过以案释法,揭露AI拟声、“招转培”等新骗局,提醒公众:技术再新,套路不变,不轻信、不转账是关键。

二、五案速览,揭秘最新诈骗手段

⨠ 案例一、被告人余某波等14人诈骗案——从严惩处跨境电信网络诈骗犯罪集团首要分子

核心作案手段:跨境组建诈骗窝点,虚构黄金交易平台,伪装资深投资者、指导老师,以高收益为诱饵诱导被害人进行虚假投资。

涉案情况:造成1789名被害人损失,共计2.8亿余元。

裁判结果:主犯余某波被判处无期徒刑,剥夺政治权利终身,并处没收个人全部财产;其余13人被判处二年至十三年不等有期徒刑,并处罚金;查扣在案的7381万余元财物按比例发还被害人。

典型警示:陌生荐股、理财导师均为套路,投资理财需认准正规渠道,跨境电诈犯罪虽远必究。

⨠ 案例二、被告人徐某楠等9人诈骗案——依法惩处以招聘为幌子诱导付费培训实施诈骗的人员

核心作案手段:成立教育公司,以高薪兼职、名企合作为诱饵,虚构“边学边赚钱”承诺,诱导求职人员付费参加培训,实施“招转培”诈骗。

涉案情况:累计骗取学费2900万余元。

裁判结果:主犯徐某楠被判处有期徒刑十一年三个月,张某被判处有期徒刑十年二个月;其余7人被判处三年至五年不等有期徒刑,均并处罚金。

典型警示:警惕“培训包就业”“零门槛高薪”虚假承诺,求职需核实资质,切勿轻信先交费再入职。

⨠ 案例三、被告人吴某涛诈骗案——依法惩处线下取款配合实施AI拟声诈骗的人员

核心作案手段:配合上线利用AI拟声技术冒充被害人亲属,针对老年人实施诈骗,线下上门收取、转移诈骗赃款。

涉案情况:骗取3名老人现金共计6万元,吴某涛从中获利1700元。

裁判结果:吴某涛被判处有期徒刑二年一个月,并处罚金(系从犯,退赔并取得被害人谅解,依法减轻处罚)。

典型警示:AI诈骗已盯上老年群体,切勿为蝇头小利为电诈团伙跑腿,触碰法律底线必被追责。

⨠ 案例四、被告人游某龙等9人帮助信息网络犯罪活动案——依法从宽处理自愿补偿被骗人员损失的“两卡”犯罪人员

核心作案手段:明知他人利用信息网络实施犯罪,仍提供银行卡、手机及支付密码,帮助转移诈骗资金。

涉案情况:帮助转移诈骗资金410万余元,涉及被害人80名。

裁判结果:9人被判处三个月拘役至一年六个月不等有期徒刑,并处罚金;其中3名初犯全额退赃、主动补偿被害人损失(挽损率50%),依法被宣告缓刑。

典型警示:出租、出售“两卡”涉嫌帮信罪,退赃挽损是认罪认罚从宽的重要依据,切勿成为电诈犯罪的“工具人”。

⨠ 案例五、被告人钟某亮掩饰、隐瞒犯罪所得案——依法惩处以“代购”二手奢侈品手段掩饰、隐瞒犯罪所得的行为人

核心作案手段:以“代购”二手奢侈品为幌子,脱离平台私下交易,利用卖家账户接收诈骗资金,将赃款转换为实物实施洗钱。

涉案情况:涉案赃款46万余元,钟某亮获利13500元。

裁判结果:钟某亮被判处有期徒刑一年八个月,并处罚金(系从犯,主动退赃,酌情从轻处罚)。

典型警示:二手奢侈品交易已成为洗钱新渠道,切勿因贪利帮他人转移、掩饰犯罪所得,沦为上游犯罪帮凶。

相关链接:人民法院依法惩治电信网络诈骗等侵犯财产犯罪典型案例

https://www.court.gov.cn/zixun/xiangqing/490051.html

重拳惩诈 护民安财——从四个关键词看人民法院依法惩治电诈、侵财犯罪工作实践

https://www.court.gov.cn/zixun/xiangqing/490221.html